FNUSA / ICRC is undertaking a number of research projects involving the collection and processing of large cohort data. In line with the FAIR data policy, basic information about the data that may be used for research plans and projects is provided here. The use of this data is governed by defined security principles, GDPR policies and is subject to the institution’s approval process.

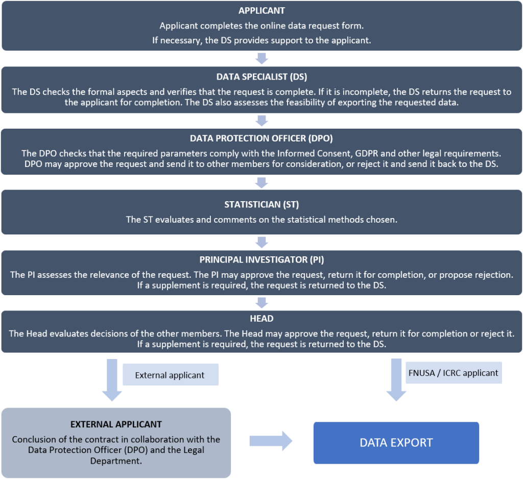
Data Request Process
Data are requested via an online form, the approval process is electronic and applicants are notified of the outcome. The request, including the proposed methods, is also evaluated by our Biostatistics department, where we may suggest a more appropriate procedure and methodology or you can directly request our services. All requests for data, including the actual transfer of data, are recorded. Information security is always our first priority.

Studies
KARDIOVIZE BRNO 2030
Principal Investigator
Type of the study
- Epidemiological study
CZECH BRAIN AGING STUDY (CBAS)
Principal Investigator
Type of the study
- Epidemiological study
Registry of Stroke Care Quality (RES-Q)
Principal Investigator
Type of the study
- Epidemiological study
Acknowledgement:
Ver. 1: The authors gratefully acknowledge the [NAME OF THE COHORT] Cohort of ICRC, FNUSA for their support and assistance in this work.
Ver. 2: The authors gratefully acknowledge the [NAME OF THE COHORT] Cohort of ICRC, FNUSA for providing the data for this work.
Rules for Data Handling
All data handling, including export and processing, is governed by the Usage, Privacy and Data Protection Policy.
The relevant published documents are:



